Secretaria Municipal da Saúde

Exibindo 1 para 1 de 3

Mpox

Saiba mais

 

A mpox é uma doença zoonótica viral, sua transmissão para humanos pode ocorrer por meio do contato com animal ou humano infectado ou material corporal humano contendo o vírus.

Acesse aqui materiais sobre o tema:                               
 

 


​​​​​​
acesse aqui instruções para notificação compulsória monkeypox acesse aqui os materiais gráficos de monkeypox acesse aqui os materiais de capacitação de monkeypox

  


DOCUMENTOS TÉCNICOS


Medidas Sanitárias

-Medidas sanitárias para prevenção e controle em estabelecimentos de prestação de serviços

-Medidas sanitárias para prevenção e controle em instituições escolares

- Informe Técnico: Prevenção e biossegurança contra a MPOX em serviços de assistência à saúde. 14/03/2025 

Alerta Epidemiológico

- Informe Epidemiológico MPOX nº 03 2024 de 19/08/2024.

 

Documentos técnicos do Estado de SP

 


NOTIFICAÇÃO


Os casos suspeitos de varíola causada pelo mpox devem ser notificados de forma imediata, em até 24 horas, por se tratarem de eventos de saúde pública (ESP) conforme disposto na Portaria nº 1.102, de 13 de maio de 2022.

-Formulário de notificação (clique aqui)

 


 ASSISTÊNCIA LABORATORIAL


Orientações para as Coordenadorias Regionais de Saúde e Hospitalar quanto ao fluxo de coleta e envio de amostra suspeita de mpox para a detecção molecular do genoma por RT PCR pelo Instituto Adolfo Lutz (IAL). Após a indicação e orientação de coleta pela UVIS de referência do serviço de saúde.

Atualizado em 01/08/2022: Acesse aqui o documento de Orientações da Assistência Laboratorial para mpox.

 


 

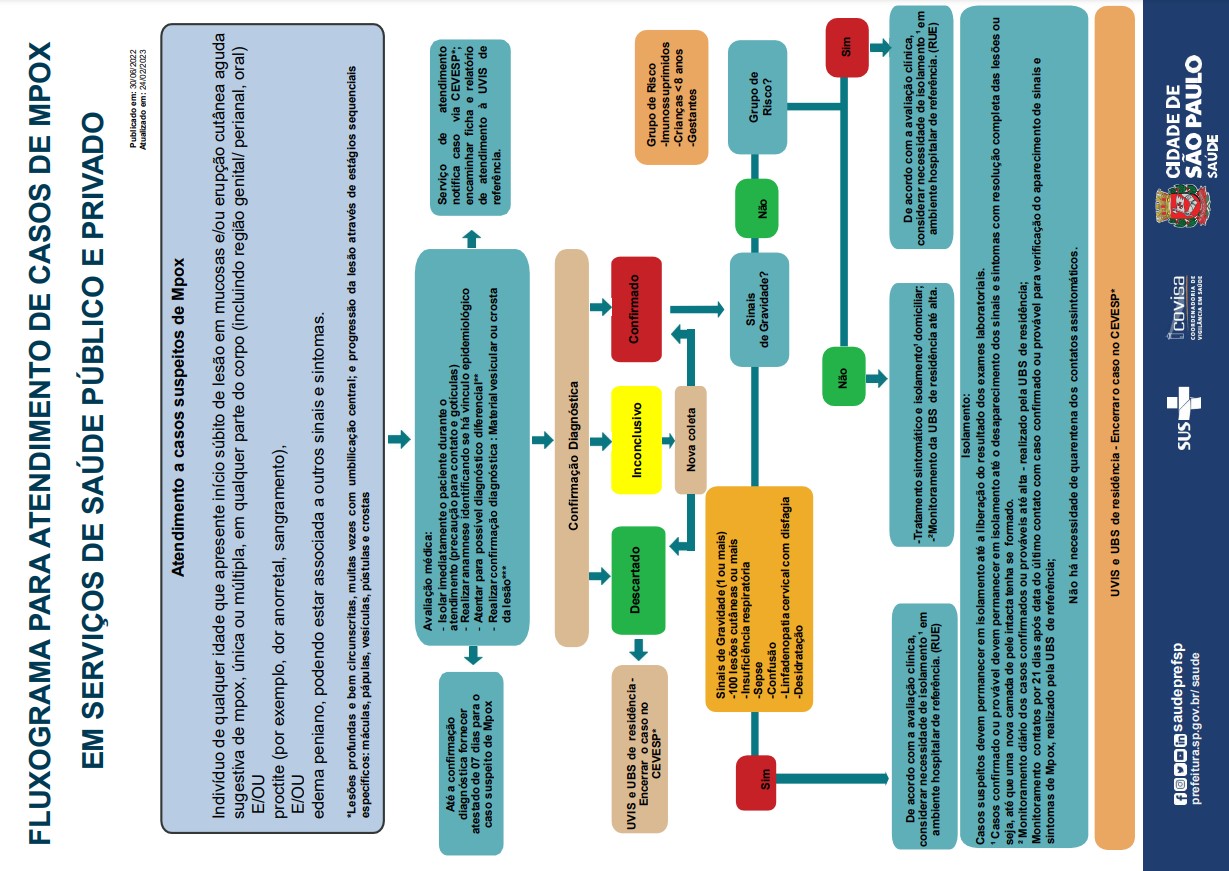
 FLUXOGRAMA DE ATENDIMENTO


Acesse aqui : Fluxograma Para Atendimento de Casos de Mpox em Serviços de Saúde Público e Privado

 

​​​​ 

 


 CUIDADOS DOMICILIARES


Acesse aqui as orientações de Cuidados Domiciliares para casos de mpox


 MATERIAIS GRÁFICOS


Acesse aqui os materiais gráficos sobre mpox

- Cartaz mpox (clique na imagem para fazer download)

  

 

 

-Folder Cuidados domiciliares - versão preto-e-branco (clique na imagem para fazer download)

clique para acessar o folder de cuidados domiciliares monkeypoxclique para acessar o folder de cuidados domiciliares monkeypox

 

- Folder cuidados domiciliares - versão colorida (clique na imagem para fazer download)

clique para acessar o folder de cuidados domiciliares monkeypoxclique para acessar o folder de cuidados domiciliares monkeypox

 

 


CAPACITAÇÃO


Capacitação e Atualização em Mpox - 02/08/2022

-Apresentação

-Vídeo:

 

 

collections
Galeria de imagens